2020年是学位与研究生教育发展不平凡的一年,具有里程碑意义的全国研究生教育大会首次召开,会前,习近平总书记对研究生教育工作做出重要指示,李克强总理做出批示,为新时代继续深化研究生教育改革指明了方向,提供了根本遵循。这一年,我们瞄准学校“五高”办学格局的构建,坚持“立德树人、服务需求、提高质量、追求卓越”的研究生教育工作主线,落实立德树人根本任务,统筹疫情防控和教育教学各项工作,探索研究生拔尖创新人才培养模式改革,优化资源配置,完善质量保障体系,着力提升部门治理效能,推动研究生教育高质量发展,圆满完成了“十三五”收官之年的各项任务。岁末年初,研究生院特梳理并总结了过去一年南航学位与研究生教育的十大亮点工作,具体如下:
1.深入宣传贯彻全国研究生教育会议精神
召开了“五十八载奋进路,筑梦前行再远航—新时代南航研究生教育高质量发展启动会”,全面吹响了南航研究生教育工作在新时代改革赋能、高质量发展的号角。

新时代南航研究生教育高质量发展启动会
在两校区举办学位与研究生教育发展历程回顾展,组织撰写发布南航研究生教育发展历程报告,制作学位与研究生教育发展历程回顾视频。

学位与研究生教育发展历程回顾展

学位与研究生教育发展历程揭牌仪式
开展研究生教育高质量发展研讨会,截至目前,召开座谈会、研讨会76场,走访浙江大学、东南大学、大连理工大学和湖南大学等高校以及航空工业、航天科技、中国商飞等单位67家,梳理出640余条意见和建议。

开展研究生教育高质量发展研讨会

中核集团2020年学位与研究生教育研讨会
2.统筹疫情防控和教育教学各项工作
发布给广大研究生的一封信,出台方案、通知、指南18项,优化、制定了14项招生制度及流程规范,云端开课1548门次,涉及教师1954人次、研究生35689人次;3000余人通过线上的方式参加了毕业答辩,零差错零投诉圆满完成了5075名硕士研究生的网络远程复试。


开展线上毕业答辩
包括来自湖北地区的8914名研究生安全平稳有序返校。创新毕业典礼暨学位授予仪式的形式,围绕“四个一”——一辑毕业视频、一份毕业嘱托、一个毕业纪念大礼包、一系列毕业“打卡点”纪念留影,为2020届研究生营造了有归属感、有仪式感、有温馨感的毕业季氛围。



疫情期间做好学生返校、毕业工作
微信公众号设立“研途战‘疫’进行时”专栏,发布13期导学团队事迹推送,其中有3期受到人民日报、中国新闻网等多家媒体的转载和报道。

人民日报新闻转载
3.优化资源配置,生源质量再创新高
资源调配按照“服务需求,提高质量”的原则,招生指标向高峰、高原学科倾斜,向重大科研项目、重要科研平台倾斜,向高质量人才培养倾斜、向国家级科研和教学成果倾斜,向高层次师资队伍倾斜。

硕士研究生中本校生录取规模1233名,增幅26%,博士研究生中双一流生源比例达到60%。录取来自北京大学等高校的2021届优秀本科毕业推免生841人,推免录取规模较上年增长38.3%,其中双一流生源增长25.4%,211高校生源增长30%。

2019-2020年硕士研究生中本校生录取规模
4.在全省研究生教育综合评价中位列最高等级
在2020年,全省36所高校参评的首次研究生教育综合评价中,我校作为4所部属博士点高校之一获得最高等级A等。

江苏省学位办致信我校郑永安书记
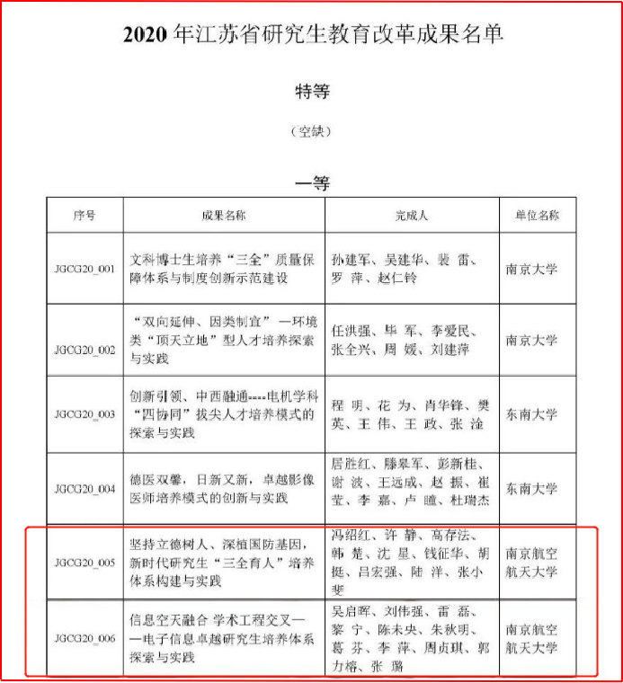
5.江苏省研究生教育改革成果奖获评数量及等次位列全省第一
推荐申报的两项江苏省研究生教育改革成果奖获评一等奖,获奖数量及等次位列全省第一。

江苏省研究生教育改革成果评选结果
6.入选国务院学科评议组成员数量取得历史突破
4名教授入选国务院学位委员会第八届学科评议组成员,这是自1997年以来我校首次新增国务院学科评议组成员,当选人数创历史新高。
7.多项研究生教育教学成绩位居前列
新获批江苏省研究生工作站44个,数量位居全省第二,获批江苏省产业教授16名,数量位居全省第一。在2020年召开的全省研究生工作站工作会议上,我校作为先进典型代表高校做典型示范发言,模式得到广泛认可。

全省研究生工作站工作会议
在中国研究生未来飞行器创新大赛中,获一等奖2项、二等奖8项、三等奖17项、最佳实物演示奖3项、实物演示奖4项,连续四年蝉联总分第一名。

第六届中国研究生未来飞行器创新大赛
获批CSC资助人数创历史新高。

2016-2020年研究生获CSC资助人数
在国家博士学位论文抽检中,连续6年保持合格率100%,在省硕士学位论文抽检评议中,综合质量位列全省最前列。新增学科/学会优秀博士学位论文3篇,省优秀博士学位论文6篇,省优秀硕士学位论文5篇。新增学科/学会优秀博士学位论文提名奖2篇,省学会优秀博士学位论文1篇、省学会优秀硕士学位论文3篇。

在第二届江苏省“十佳研究生导师”和“十佳研究生导师团队”推选活动中,我校航空学院聂宏教授领衔的“飞行器系统设计”研究生导师团队和自动化学院阮新波教授,分别荣获“十佳研究生导师团队”称号和“十佳研究生导师”提名奖。

江苏省第二届 “十佳研究生导师团队”
“飞行器系统设计”研究生导师团队

江苏省第二届“十佳研究生导师”提名奖:阮新波
8.党建思政工作稳步推进
我校机电学院电光先进制造业团队党支部成为第二批“全国党建工作样板支部”培育创建单位。

召开2020年研究生“五好”导学团队经验悦享会暨终期评审会。

五好导学团队经验悦享会暨终期评审会
举办2020级研究生开学典礼,丰富典礼内容环节,使思政教育的工作形式更加多样,效果更加深入。

郑书记给新生代表佩戴校徽

2020级研究生开学典礼现场五好” 2020级研究生开学典礼会场
导学团队代表进行音诗画表演
开展第八届研究生音乐情景剧大赛,以“全民抗疫”为背景,展现“战疫”过程中的中国力量、中国担当和中国精神。

第八届研究生音乐情景剧大赛
9.研究生学术活动精彩纷呈
打造“学术创新季”,通过“强国筑梦、大师引航”前沿课程、博士研究生创新发展论坛、研究生国际学术会议、“天宫杯”创新实践竞赛和“引航计划”学术演讲比赛等多种形式,营造学术创新的良好氛围。

博士研究生创新发展论坛 第八届研究生国际学术会议

第九届“天宫杯”创新实验竞赛 首届研究生拔尖创新人才培养“引航计划”
学术演讲比赛
10. 加强制度建设,提升治理效能
全面梳理学位与研究生教育相关制度60项,拟修订制度28项,新增制度4项。完成修订、新增初稿15项,其余将于2021年完成。完成新版信息管理系统及研究生院网站的改版升级。

新版研究生院网站

新版研究生管理信息系统